获赔8000万元!华为胜诉三星侵权案究竟胜在哪里
的有关信息介绍如下:华为公司维权案一审以三星(中国)投资有限公司等三被告共同赔偿8000万元告终。虽然看到新闻报道标题时,笔者猜测有可能是三星侵犯了华为掌握的通信专利,但浏览了相关内容后发现维权所涉及的并非是通信方面的重量级专利,而仅仅是操作系统UI方面的交互设计专利。在笔者看来,本次诉讼的胜利,与其说是华为技术上的胜利,倒不如说是大公司之间以专利战的方式进行利益博弈。
三星侵权:ZL201010104157.0到底是什么
2010年初,华为就“一种可应用于终端组件显示的处理方法和用户设备”的技术方案向国家知识产权局提出发明专利申请,该申请于2011年6月5日被授予发明专利权,专利号为ZL201010104157.0。
笔者通过国家知识产权局的中国及多国专利审查信息查询找到了ZL201010104157.0的专利名称为:组件显示处理方法和用户设备。

由于网站无法显示对2010年2月10日前提交的专利提供查看功能。

笔者通过第三方网站查询到了CN201010104157.0专利的具体内容。这里说明下ZL和CN,CN开头表示专利已公开申请但不一定授权,ZL开头表示专利已经授权。虽然ZL201010104157.0和CN201010104157.0开头字母不一样,但其实是同一个专利。

根据专利摘要:
本发明实施例提供一种组件显示处理方法和用户设备。方法,包括:获取组件处于待处理状态的指示消息;根据指示消息对容器中显示在屏幕上的显示区域进行缩小处理,以使屏幕在所述显示区域缩小后空余出的区域显示所述容器的隐藏区域,容器包括容纳组件的显示区域和隐藏区域。用户设备包括获取模块,用于获取组件处于待处理状态的指示消息;处理模块,用于根据指示消息对容器中显示在屏幕上的显示区域进行缩小处理,以使屏幕在显示区域缩小后空余出的区域显示所述容器的隐藏区域,容器包括容纳组件的显示区域和隐藏区域。本发明实施例在用户需要对组件进行处理时,可以提示用户可以对显示区域和隐藏区域中的组件进行处理。
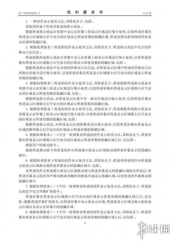
以下为专利部分内容的截图,由于篇幅原因,只截了取部分截图。




