学位认证须知
的有关信息介绍如下:大学生士兵提干考试:2018大学生士兵提干备考在即,中公军考网更新士兵提干军事知识、推理判断、基本常识、综合能力备考资料、试题供大家参考。更多有关大学生士兵提干考试资料欢迎访问北京大学生士兵提干考试网。
学位认证须知
1.需提供的材料及要求(如不清楚可点击鼠标右键在新标签中打开图片)

2. 认证咨询
●在进行网上申请认证之前,请仔细阅读网页上相关内容
●电话咨询:
传 真:(24小时)
●上班时间:每周一至五8:30-12:00 ,13:30-17:00
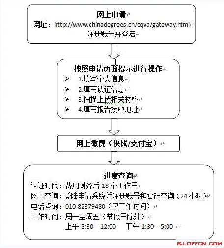
3. 认证流程




