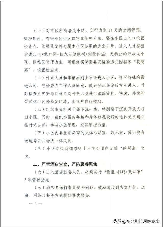
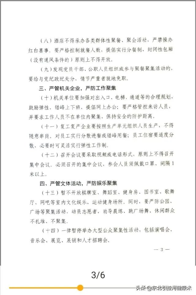
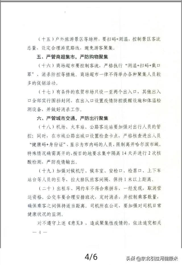
我想问一下,就现在的情况,哈尔滨是不是应该封城啊?
的有关信息介绍如下:大家好,身为一个哈尔滨人,我来回答这个问题。确实这次哈尔滨的疫情出现反弹后,形势比较严峻,也引起了各地网友们的关注 ,毕竟现在出现本土新增病例的省份并不多,主要就是黑龙江和广东,尤其黑龙江的哈尔滨。

哈尔滨这次疫情出现反弹,确实出乎意料,因为之前哈尔滨已经本土零新增一个月了,清零也有一段时间了。但是,很遗憾,4月9日出现了第一例本土新增病例,目前相关的确诊病例加上无症状感染者已经超过了80人。

更令人担心的是,疫情还出现了跨省传播,导致辽宁抚顺和内蒙古呼伦贝尔各出现了新增本土病例。
那么,哈尔滨是否应该封城呢?
我认为,目前完全没必要!为什么呢?1、哈尔滨的这次疫情并没有想象的严重,现在和疫情刚爆发那段时间不同,如今在抗疫方面已经积累了丰富的经验,而且,哈尔滨这次疫情属于单线传播,传播范围是有限的。值得一提的是,哈尔滨这几天公布的新增病例基本都和医大一院和市二院有关系,这样顺藤摸瓜,密切接触者都能排查出来,所以大家无需过度担心。
2、哈尔滨人太难了,疫情爆发后,哈尔滨各行各业都按下了暂停键,不少人没有收入了,只能吃老本,好不容易熬过去两个多月,连武汉都解封了,哈尔滨的商家也开始有序复工,有的餐饮业堂食也恢复了,但是,谁也没想到,疫情会出现反弹。
如今各商家客流量大减,基本没有什么生意,估计上半年是白费了。这样疫情,会让很多实力不足的商家倒闭,此时如果再封城 ,会影响到很多人的生计,毕竟疫情要防控,可是大家也要赚钱生活啊。

3、黑龙江是全国的产粮大省,是最重要的粮食生产基地之一,这个时候,粮食的重要性不言而喻,而马上春耕就要开始了。哈尔滨作为黑龙江省会,是黑龙江的心脏,也是黑龙江的交通枢纽,此时哈尔滨若封城,势必影响到全省的农业生产,所以封城这事一定要慎重,不到万不得已不能这么做。
值得欣慰的是,这几天哈尔滨的疫情出现向好趋势,一是新增确诊人员少了,二是这些新增人员都和医大一院或者市二院有关系,基本都是之前排查出来的。这样作为一个每天关注新增病例活动轨迹的哈尔滨人,实话说,心理压力减轻不少。
五一很快就要到了,其实很想出去旅游一趟,毕竟憋在家中这么久了,非常渴望外面的春光。但是目前看来是不可能了,挺羡慕外地的朋友的。这次哈尔滨人太不容易了,祝福哈尔滨 ,希望疫情尽快过去,大家早日恢复正常的工作和生活。
哈尔滨不会封城的,以目前国家整体的规划来看,如果哈尔滨封了,大国形象何在?国外媒体又会铺天盖地的报道中国二爆了,管控不利啊,最后又会追踪问责到地方官员,那么输入病例就会被抬出来,现在输入病例的各种问题依然是悬疑剧,那么真封了,摆桌面上了,对任何执政者都是难以接受的污点,所以哈尔滨不会明面封城,现在软封城中,大街上各种围挡,人就算出来也没地方去。
哈尔滨不会封城的,哈尔滨之春如约而至!原因是,哈尔滨本土不会自生新冠病毒,零星几十人是境外输入控制不利感染的。只要国门锁住、边界线守紧,御新冠病毒于国门之外,就不会发生群体事件。另外,将因院内感染的若干人,及这些人沿途路线所涉及的人锁定、隔离,再次感染的源头切断,像武汉的情况基本没有。最后,广大市民要提高防范意识,按照国家防控指挥部要求去做,不聚歺、不聚会、不扎堆等等吧,安心过好北国之春,没问题的。
此时的哈尔滨与当时的武汉情况完全不一样,因此,哈尔滨封城的可能性很小。

4月26日哈尔滨本地仅新增2例确诊病例,这波再爆发的本土疫情已致88人感染。
在全国本土疫情基本消灭的情况下,哈尔滨再次爆发本土疫情,其最大的难点在于是否还有其它的传染源。
原来以为是美国留学人员引起,但该留学人员为既往感染者,与他密切接触的父母亲,并没有被感染迹象。
这次本土感染的源头在哪,是需要抓紧进行排查的。
与武汉封城情形相比,哈尔滨无论是在总体防疫政策的布置上,还是在医疗物资人员准备上,具体防控措施的到位上,都具有明显的优势。
通过全国疫情防控战的部署与斗争,哈尔滨有太多可以借鉴的经验与做法,目前哈尔滨的疫情防控形势很严峻,但总体可控。

目前全国各地的疫情防控专家以及医疗救治人员已汇聚黑龙江,这将是取得关键胜利的重要保障。
黑龙江现在所急需的就是执行严格的管控措施,减少人员聚集,做好重点区域管控,开展全面筛查。
黑龙江重新出现本地病例,也为全国其他省份敲响警钟,。
疫情防控战并没有结束,建立长期有效的疫情防控体系与措施不能马虎,否则我们前期的工作将前功尽弃。

哈尔滨不会封城,首先哈尔滨市现在加大力度严管严控严防,原有复工企业加强管理,现在学校及没复工的企事业单位,推延复工,复工的复工的高危行业,及时关闭,小区严防严控输入,进去市区的,严查,防控,,,现状不还没有非得封城的必要!




就哈尔滨目前的情况,达不到封城的地步。再有,如果封城了,负面损失更多,所以说,不能封城,只能严管严控。别无选择。
应该不会!看这两天病例数在下降!已经控制住了!现在确诊的病例都是已经纳入医学观察里转为的确诊病例!再过十多天就应该没问题了!
防疫期间我们百姓该干什么?应干什么?社会防疫该怎么做?我想还是集中听党和政府的统一安排为好,个人少发表这一狭隘的意见和建议为上。
我个人认为哈尔滨是不会封城的
怎么总提这样的问题?我可以直接告诉你,根本就不存在封城的问题!因为现在的疫情趋势已得到了有效的控制,政府采取的措施是有效的,两个医院的接触者都追踪到位且已隔离,现在新增的病例都是在隔离留观内的增长,不会进一步扩散 。因此,黑龙江的防控响应等级不会提高到一级,所以也就不存在封城的问题。



