非全日制
的有关信息介绍如下:全日制:
一般来看,从小学一直到高考,都算是全日制。所谓的全日制是通过国家统一组织的统一高等院校入学考试,各高校通过省一级招办录取进入各高校就读而获得的学历。全日制的学习方式,简单来说就是我们基本待在学校,一般课程都是安排在周内的,该上就去上。
非全日制:
非全日制就是除全国统招外,也就是常说的是社会在职学历。常见的非全日制学历有自考、电大、函授等。就是一边工作,一边上课。
全日制和非全日制的区别:
1、定义不同。全日制,顾名思义就是整个白天都在上课,而非全日制当然就是不用全天上课,这是最简单的区分方法。
2、而到了考研阶段,就会分为全日制与非全日制,全日制当然就是作为一个普通学生每天都去上课,而非全日制则需要边上班边上课,也就是说上课的时间很少了。
3、学习时间上的差别。全日制实行走班制,只要有课的时候才需要去上,没有课时就可以自由安排时间,和高中是有区别的,不用上自习课。非全日制则是在有空的时候去上课,尽量不占用上班时间学习。
4、学习地点上不同。全日制地点比较固定,而非全日制有的在家里上网就可以学。
5、社会认可度不同。全日制的在社会认可度相对高一点,而非全日制的适合在职人员进修的一种方式。

扩展资料:
全日制和非全日制的相同点:
(1)考试招生依据国家统一要求,执行相同的政策和标准。
(2)坚持同一标准,保证同等质量。
(3)学历学位证书具有同等法律地位和相同效力。
参考资料:
这里讲的是研究生的全日制与非全日制,两者指的是学习方式。
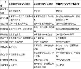
全日制研究生是指符合国家研究生招生规定,通过研究生入学考试或者国家承认的其他入学方式,被具有实施研究生教育资格的高等学校或其他教育机构录取,在基本修业年限或者学校规定年限内,全脱产在校学习的研究生。
非全日制研究生指符合国家研究生招生规定,通过研究生入学考试或者国家承认的其他入学方式,被具有实施研究生教育资格的高等学校或其他教育机构录取,在学校规定的修业年限(一般应适当延长基本修业年限)内,在从事其他职业或者社会实践的同时,采取多种方式和灵活时间安排进行非脱产学习的研究生。
非全日制与全日制相比:
1. 学制长(比全日制长半年到一年左右,也有个别专业不延长)
2. 学费贵、没有奖助学金(个别学校为争取生源也有提供独立奖学金的)
3. 多为周末或晚上上课(与全日制分开上课的人脉问题以及能否充分利用学校资源的问题,如果同时工作的话还要考虑是否能坚持几年周末学习)
4. 不迁户口和档案,不提供住宿(租房费用要考虑进去,尤其是一线大城市的房租)
5. 有些学校要求非全日制必须是定向培养(毕业后回定向单位工作,不安排就业派遣,无法参加校招)
虽然现在目前非全招生遇冷,但国家和社会正给予非全日制专业更多的政策支持与关注,一些学校已经将培养非全的政策调整至和全日一致。这就像之前的专硕招生,最开始推出时和今天的非全面临一样的困境,但是如今专硕学硕地位已不相上下,有些专业的专硕甚至比学硕更吃香,只是两者方向不同,学硕更倾向于于科研,专硕更专注于工作实践。
所以,若是能接受上述因素,选择一所985院校的非全也会是一个非常明智的选择。与其看成一项选择,不如看成一项投资。既然是投资,就会有风险。但毕竟学校提供的更多是平台和机会,而真正成事的在人。希望大家能提前把这个问题搞清楚,想明白了,权衡利弊,做出不会让自己后悔的决定,加油!
全日制:
所谓的全日制通过国家统一组织的每年6月(原为7月)的统一高等院校入学考试,各高校通过省一级招办录取进入各高校就读而获得的学历。
非全日制:
非全日制就是除全国统招外,也就是常说的是社会在职学历。常见的非全日制学历有自考、电大、函授等。
全日制与非全日制的区别
社会认可度不同。全日制的在社会认可度相对高一点。

扩展资料相同点:
(1)考试招生依据国家统一要求,执行相同的政策和标准。(2)坚持同一标准,保证同等质量。(3)学历学位证书具有同等法律地位和相同效力。
不同点:
(1)毕业证书有所不同,非全日制和全日制研究生毕业时,按照国家有关规定发给相应的、注明学习方式的毕业证书。也就是说选择非全日制研究生学习,毕业所获得的毕业证书标有“非全日制”字样。
(2)培养方案有所不同:全日制是脱产学习是,全日制授课,提供住宿,户口档案可转入学校;非全日制是脱产学习,集中上课,学校一般不提供住宿,户口档案不转入学校。
参考资料
全日制的是一种全天候教学的体制,是“全日制教育”的简称。意思是通过国家统一组织的每年6月(原为7月)的统一高等院校入学考试,各高校通过省一级招办录取进入各高校就读而获得的学历。学生入学约两个月之后在高等教育网上能够查到学籍,如果不能查到学籍就不是普通高校全日制的学生。毕业的时候毕业证、学位证是国家教育部认可的,学习期间必须转档案,一般还需转户口关系等。而非全日制学历教育包括网络教育、自考。 非全日制教育实行完全学分制从字面上看,非全日制即不是全天接受教育的学习方式。也就是说非全日制教育的日学习量要比全日制少,因此要完成相同量的学习任务,非全日制要比全日制所需的时间要长一些。加上非全日制教育的培养对象,在职人员因工作上的需要,学习时间的不确定性很大,因此开展非全日制研究生教育必须要实行弹性学制,使得在职人员能在一段较为宽松的时期内自由地进行学习。。。。。。。。。。。。。。
《中华人民共和国劳动合同法》第六十八条的规定:非全日制用工是指以小时计酬为主,劳动者在同一用人单位一般平均每日工作不超过四小时,每周工作时间累计不超过二十四小时的用工形式。非全日制用工是一种灵活的用工形式,与全日制用工的区别主要有以下几个方面:
一是工作时间不同。标准的全日制用工实行每天工作不超过八小时,每周不超过四十小时的标准工时制度。非全日制用工一般为每天四小时,每周工作时间不超过二十四小时。
二是非全日制用工可以订立口头协议。全日制用工,用人单位与劳动者应当订立书面劳动合同;而非全日制用工,用人单位与劳动者不以书面形式订立劳动合同,职工的劳动权利以及用人单位对职工的要求,可以口头约定。
三是非全日制用工的劳动关系可以随时终止且无需支付经济补偿金。全日制用工,劳动合同终止或解除的,除一些特别情况外,用人单位须向劳动者支付经济补偿金,而非全日制用工则没有明确的规定。
四是非全日制用工一般只缴纳工伤保险。全日制用工的用人单位必须缴纳各种社会保险费用。但是,作为非全日制用工,用人单位必须为其缴纳工伤保险,其余可以不用缴纳。
五是非全日制用工以小时计酬,结算支付周期最长不超过十五日。全日制用工应当按月以货币形式定时向劳动者支付工资。非全日制用工,用人单位必须以货币形式向劳动者定时支付工资。但是,支付工资的周期比全日制用工短,即每半月至少支付一次。



