lol自走棋阵容属性
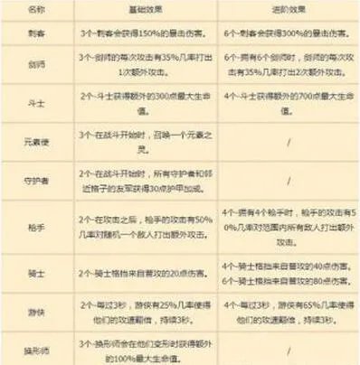
的有关信息介绍如下:阵容的羁绊,玩过其它自走棋的玩家都知道阵容成型后,获得的效果,可谓是质的飞跃。每个阵容的发力点都不同,也有位置与机制的运气存在,但决定胜利的大部分在前期的运营与装备的选择上。


详细答案:


首先,了解一下阵容的羁绊,玩过其它自走棋的玩家都知道阵容成型后,获得的效果,可谓是质的飞跃。每个阵容的发力点都不同,也有位置与机制的运气存在,但决定胜利的大部分在前期的运营与装备的选择上。
目前版本两个元素可召唤出高级元素精灵(小翠贼肉),外加其他3个体系整容首先说说,刺客可以根据阵型来做出调整导致刺客无法切后况且也是脆皮在大量AOE伤害下没办法做出威胁。
枪手这个可以靠海盗前期获得巨额金币来转型获得更多的三星高品质与靠长手与范围性枪手特效打出巨额AOE与软控获得优势,但这种阵容恰恰是现如今版本骑士流与战士流前期克制的,在前期没有装备情况下的枪手与海盗的积攒会导致己方在前期浪费大量的生命容错率极低需要所谓的老手来操作。


这个版本新手最喜欢的骑士流与战士流,第一点前期盖伦等各种坦克真的强,第二点这个版本前期射手真的弱简单来说一个2星VN无装备的情况下打一个盖伦有贵族特效的血都不掉。
版本之子龙王非常强势,配备标配帽子青龙偃月刀羊刀一个巨额法伤一个增加蓝量回复优先满蓝就永远先手技能的权利与持续技能羊刀攻速每次攻击加百分之3可无限叠加增加蓝量回复的速度与青龙刀相辅相成)虽然刚被削了但还是非常好用。可以3元素6法,有了法师羁绊之后,每个技能都能增加额外伤害,简直堪比人手一个帽子。
海克斯及新英雄
海克斯羁绊特质:
朝一名带着装备的敌方单位扔出一颗炸弹,并且禁用1格/2格半径范围内的所有装备,持续8秒。点评:前中后期都很强,稳定向一个有装备的角色释放特质,直接导致了新版本的阵容站位的改变。即将所有有装备的英雄分开站位,互相不要在一个格子内。
金克丝:
技能:在她首次参与击杀后提供攻击速度加成。在她第二次参与击杀后,使她的攻击造成范围伤害。点评:新的版本大爹,大招有技能伤害可以用科技枪,其他装备可以参考德莱文,比较适用的有,火炮,飓风,饮血剑,无尽,复活甲,沉默,电刀等。
蔚:
选择距离最远的敌人并向其冲锋,震开并伤害沿途的每个敌人。一旦她到达目标敌人那里,她就会将其击飞并造成伤害。点评:与金克丝一起为最优质的海克斯双人组,本身又适配虚空斗士体系,技能切后排,很强,值得给与一些防御装备。
杰斯、卡蜜尔:
强度一般,除非要玩剑士或换型体系,不然前期打工都不太有资格。
羁绊变动
1、斗士羁绊削弱:额外生命值300/700/1200⇒300/600/1000。点评:无伤大雅,斗士还是很肉。
2、恶魔羁绊改动:恶魔的普攻有40%几率灼烧目标20法力并为恶魔本身回复15/30/45法力。点评:全羁绊稳定40%概率烧蓝,2恶魔的组合更强了,后期也可以融入其他阵容。
3、忍者羁绊加强:额外攻击力和法术强度40/60⇒50/70。点评:额外攻击力和法强提高加强了一点点,四忍元素,四忍六刺可以尝试,并且没有人抢,值得期待。
4、法师羁绊削弱:额外法术强度:45%/100%⇒40%/100%。点评:平衡性调整,仍然可以用。
5、狂野羁绊加强:每层10%⇒每层12%。点评:狂野现在质量有些弱,即使羁绊小加强,对整体影响貌似也不大。
装备关键改动
1、沉默刀改动:33%的概率阻止目标获取法力值,持续4秒。点评:沉默概率降低,但是可以锁蓝,总体来说做了平衡调整,依旧很好用。
2、无尽之刃加强:暴击伤害150%加到200%。点评:加强了挺多,版本新爹金克丝可以出一出。
3、离子火花加强:伤害从150减少至125,但是可以叠加。点评:加强了不少,而且什么阵容都能带,享受雷电法王的快感。
4、鸟盾加强:护盾时长从4秒增至6秒。点评:没啥卵用,还是弟弟装备。
5、鬼书调整:5秒燃烧20%最大生命值→10秒燃烧20%最大生命值。点评:禁疗时长增加,整体伤害变低,从伤害型道具转变为偏功能性道具。
6、红buff调整:5秒燃烧13%最大生命值→10秒燃烧20%最大生命值。点评:跟鬼书改动类似,变为更加注重禁疗效果。
7、救赎增强:回复生命值从1000增至1500。点评:加血变多,值得一出,基本能一下回满。
8、电刀调整:4次弹射,每次弹射90伤害→3次弹射,每次弹射100伤害。点评:小幅削弱。
9、狂徒调整:每段治疗有400生命值上限。点评:针对NPC不针对玩家,可以无视。
阵容排名
S级阵容:


A级阵容:


英雄强度排名

装备排名

职业排名

种族排名




