2018重庆智博会时间地点和时间表
的有关信息介绍如下:会议相关信息
【召开时间】智博会在8月下旬召开,8月23日开幕,8月25日闭幕,从星期四到星期六,一共3天。

【举办地点】本次会议地点设在在重庆国际博览中心,观展者可自行驾车前往,也可以乘坐轨道6号线在礼嘉站下车,然后转乘国博线至国博中心站下车,然后从4出口出站。

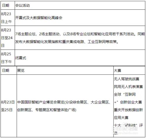
【举办日程与时间表】8月23日举行开幕式以及高峰会;23日-24日举行一些不同主题的论坛,并发布一些政策;25日举行一些比赛活动,具体安排如下表所示。

智博会观展注意事项
建议乘坐公共交通工具前往观展,展会期间会有很多的观展者,势必会造成交通的拥堵,停车是非常不方便的,为了避免一些不必要的麻烦,尽量采用公共交通工具出行。

国博中心的面积很大,分会场很多,很难在一天以内将所有的参展展台和项目了解完。因此,在观展前最好是了解下展会的平面布局图,了解各个区域展出的产品和公司,找到自己最感兴趣的项目进行观展。

进入智博会会场前,需要提前领取好门票,如果到了会场再领取免费门票可能造成无法领取,领取的方式是在智博会官网上进行注册(具体操作步骤见下面这篇经验)。

会场属于公共区域,观展时应注意保持会场的环境卫生,会场的面积很大,清洁工清理起来既费时又费力,为了减少清洁工工作量,应做到文明观展。




